伙伴们好呀,我是AIReduce,AI实战干货分享者。今天早上有位伙伴,说自己想写一篇科普类的文章,用了AI之后发现不如意,想知道如何修改提示词?

这位朋友的问题是很有代表性的。我来分析他的提示词:“你是一位资深的科普专家,请以题目《“痒”不欲生的背后:透析皮肤瘙痒的“破局”之道》面向患者撰写一篇科普文。要求:前言部分简洁明了,引入痛点。整篇文章内容通俗易懂,避免用专业术语,文章层次清楚,逻辑性强,前后呼应,避免重复,字数在2000左右。”
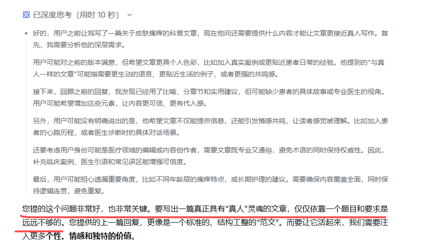
我们来分析他的标题:《“痒”不欲生的背后:透析皮肤瘙痒的“破局”之道》,这个标题本身就很抽象!我前一篇文章已经告诉大家了:目前AI仍然是推理结合思考模型,推理仍然是第一步!你直接投喂抽象的标题,没有其它实质性的内容,让AI去推理写作,写出来的肯定是很“无厘头”的!
由于篇幅有限,我省略直接用AI生成的内容(没法看!)。直接反问AI:我想在想写《“痒”不欲生的背后:透析皮肤瘙痒的“破局”之道》这样一篇文章,请问我还需要提供哪些内容,才能让你写出与真人写作一样的文章?
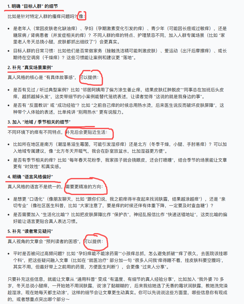
大家看我上面划的重点:仅仅依靠一个题目是远远不够的!我们应该怎么办???我们打开多个AI,把他们给出的思路进行统计,整理出我们能提供的内容,然后再投喂给AI。比如豆包的,已经提示得非常详细了,我们按照上面的提示补充:
不同AI有不同观点,我们组合起来“取其精华去其糟粕”!比如,Deepseek的这段我觉得很好,我就复制下来,给文章定义一个角色。

通过上面三个AI的补充,我们把整理出来的内容投喂给三个AI,叫他采用综合连贯的内容写作(列表式的1、2、3容易被AI反检测工具查出来),每段的字数需要有比较大的区别。
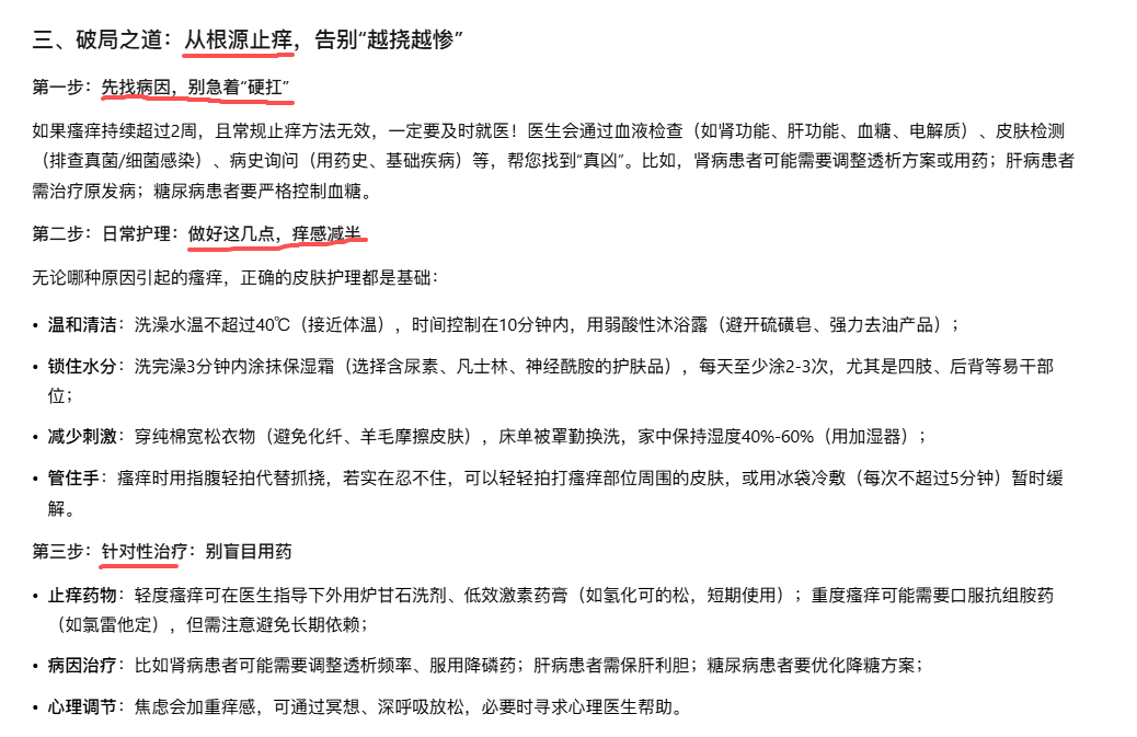
这样写出来的内容,你再进行微调,手工修改一部分,那就是一篇不错的内容,在可读性上与真人写作的相差无几。
AIReduce一再提醒:AI目前还是推理模型,深度思考也是基于推理的,我们最好用大白话提示词,不用宽泛抽象的提示词,结合我上面讲的用多个AI组合使用的方法,最后自己微调一部分。AI也想通过一个写出类似我们真人写作的文章,目前做不到。需要我们辅助来完成!
现在大的科技公司都在投入AI的研发,明年应该有更方便的提示词解决这个问题!我也会在这个号上持续更新!这就是目前AI的使用现状,大家也可以参考我公众号首页的合集!

发表评论 取消回复